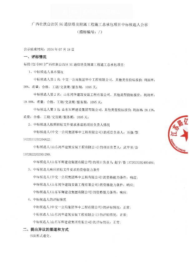
广西壮族自治区5G通信塔及附属工程施工总承包项目中标候选人公示

广西壮族自治区5G通信塔及附属工程施工总承包项目中标候选人公示

16日,广西壮族自治区5G通信塔及附属工程施工总承包项目的中标候选人名单正式公示。该项目旨在加强广西地区的5G通信基础设施建设,提升通信服务质量,满足日益增长的信息化需求。
据了解,该项目的建设规模庞大,暂定基站类型包括30米、35米和40米塔型,具体类型将根据实地施工点位情况而定。项目暂定基站数量达到10000基,建设总投资规模约24.8亿元。这一项目的实施,将有力推动广西地区5G网络的覆盖和升级,为当地居民和企业提供更加高效、稳定的通信服务。
经过严格的评审和筛选,最终确定了三名中标候选人。其中,中交一公局集团华中工程有限公司以出色的综合实力和丰富的施工经验位列第一,成为该项目的主要中标候选人。该公司的投标报价利润率为20%,显示出其在项目成本控制和效益保障方面的优势。
紧随其后的是山东鸿华建筑安装工程有限公司和山东军辉建设集团有限公司,分别位列第二和第三名。这两家公司的投标报价利润率分别为19.88%和20.13%,同样展示了它们在工程建设领域的专业能力和竞争力。
注:文章内容来自各级政府公共资源交易网站,项目后期或有更正调整,请以最新公告为准。





















