分封制与宗法制的关系,1、宗法制和分封制关系如何?
分封制与宗法制的关系,1、宗法制和分封制关系如何?
本文目录
1.1、宗法制和分封制关系如何? 2.宗法制和分封制的关系是什么 3.西周宗法制和分封制两者的关系是什么? 4.分封宗法制有什么特点
1、宗法制和分封制关系如何?
分封制和宗法制的关系:
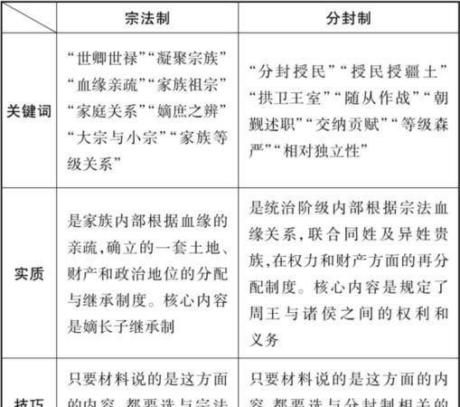
分封制是西周分封诸侯的制度,宗法制是与分封制密切相关的政治制度。分封制与宗法制最突出的特点是以血缘关系为纽带。
宗法制是分封制实行的基础,分封制是宗法制的具体体现。它们互为表里,相互依存,成为维系统治阶级内部关系,加强奴隶主贵族世袭统治的工具。
层层的分封,形成森严的等级,保证了贵族在政治上的垄断和特权地位。宗法关系有利于凝聚宗族,防止内部纷争,强化王权,把“国”和“家”密切地结合在一起。
补充:
分封制是一种社会制度,又称封建制度。由共主或中央王朝给王室成员、王族和功臣分封领地,属于政治制度范畴;
具体含义为:即天子把自已直接管辖的王畿以外的土地,分封给诸侯,并授予他们爵位,诸侯再分封贵族,诸侯和贵族在自己的领地上有相当的自主权。

宗法制和分封制的关系是什么
分封制是西周分封诸侯的制度,宗法制是与分封制密切相关的政治制度,分封制与宗法制最突出的特点是以血缘关系为纽带。宗法制是分封制实行的基础,分封制是宗法制的具体体现。它们互为表里,相互依存,成为维系统治阶级内部关系,加强奴隶主贵族世袭统治的工具。层层的分封,形成森严的等级,保证了贵族在政治上的垄断和特权地位。宗法关系有利于凝聚宗族,防止内部纷争,强化王权,把“国”和“家”密切地结合在一起。

西周宗法制和分封制两者的关系是什么?
分封制与宗法制的关系:宗法与分封制度互为表里,相互联系,都是主要以血缘、姻亲为纽带的政治制度。并严格按照宗法履行对天子的义务。分封制是西周分封诸侯的制度,宗法制是与分封制密切相关的政治制度,分封制与宗法制最突出的特点是以血缘关系为纽带。宗法制是分封制实行的基础,分封制是宗法制的具体体现。
分封制和宗法制互为表里,相互依存,成为维系统治阶级内部关系,加强奴隶主贵族世袭统治的工具。层层的分封,形成森严的等级,保证了贵族在政治上的垄断和特权地位。宗法关系有利于凝聚宗族,防止内部纷争,强化王权,把“国”和“家”密切地结合在一起
分封制是西周最重要的政治制度。分封制将亲族、功臣、先代贵族分封到各地,建立诸侯国;受封者则必须对周王承担各种义务,并受周王控制。宗法制是与分封制紧紧联系的、以血缘、姻亲为纽带的政治制度。嫡长子继承制是其核心内容,与分封制互为表里

分封宗法制有什么特点
分封制:即“封邦建国”,周天子把一定的土地和人民,分别授予王族、功臣和先代贵族,让他们建立诸侯国,拱卫王室。
宗法制:按照血缘宗族关系分配政治权力,其核心内容是嫡长子继承制。
关系:两者互为表里,分封制是宗法制的体现,宗法制是分封制的核心。分封制是权力的分配,宗法制是分配的原则。

以上就是关于分封制与宗法制的关系,1、宗法制和分封制关系如何?的全部内容,以及分封制与宗法制的关系的相关内容,希望能够帮到您。
-
- 饭店开业朋友圈怎么写,饭店感谢新老顾客支持的话发朋友圈
-
2025-11-12 06:35:25
-
- 怎样包粽子图解牛角粽(端午节快到了!分分钟学会各种粽子的包法,超简单)
-
2025-11-12 06:33:10
-
- 直径的符号,线径的符号怎么打?
-
2025-11-12 06:30:55
-
- 离婚答辩状范文(史上最有诗意的离婚答辩状)
-
2025-11-12 04:01:28
-
- PUA“五步陷阱”,你是怎么一步步沦陷的?
-
2025-11-12 03:59:13
-
- 小狗喜欢吃什么(狗狗怎么训练定点大小便)
-
2025-11-12 03:56:58
-
- 适合眼部干的眼霜(这些眼霜滋润补水紧致眼周肌肤效果好)
-
2025-11-12 03:54:43
-
- 卡其色最佳配色表 卡其色配什么颜色好看
-
2025-11-12 03:52:28
-
- 夫妻没有办离婚证会不会可以再婚
-
2025-11-12 03:50:13
-
- 日本整体军事实力世界第五!有能力颠覆亚太军事格局,西方已警惕
-
2025-11-12 03:47:58
-
- 秋葵凉拌没熟能吃,秋葵没熟能吃吃吗
-
2025-11-12 03:45:43
-
- 国产保健品国内十大品牌(国内保健品排名前十品牌)
-
2025-11-12 03:43:28
-
- 夫妻如何才能完美爱爱 使用避孕套有哪些副作用
-
2025-11-12 03:41:13
-
- 男人变心会有什么征兆 男人变心的十个征兆
-
2025-11-12 01:11:47
-
- 兰州 白酒招商 *** (金六福白酒招商 *** )
-
2025-11-12 01:09:32
-
- 雅诗敦全效身体乳(雅诗敦童颜系列)
-
2025-11-12 01:07:17
-
- 上升天秤的事业格局 这四大星座命中注定干哪行
-
2025-11-12 01:05:02
-
- 如何轻松让女人主动追求你的3种方法
-
2025-11-12 01:02:47
-
- 卡帝乐干红葡萄酒_波尔多干红葡萄酒价格表
-
2025-11-12 01:00:32
-
- 冰糖雪梨是喝水还是吃梨?冰糖雪梨的功效与作用
-
2025-11-12 00:58:17



火车卧铺几点关灯,火车卧铺晚上几点关灯的?
男生的眼神像要吃了你(男生看你的眼神像要吃了你)